Company News
The Merge Deep Dive from Immutable CTO Alex Connolly
Sep 13, 2022

What is “the merge”? Is Ethereum 2.0 finally here?
At Immutable, we are often asked about the impact of the merge, or of the “Ethereum 2.0” release on Layer 2 projects and users. With the merge arriving this week, now is the perfect opportunity to go deep on the merge, Ethereum’s scaling roadmap, and what that means for you.
First, some terminology confusion: the merge is not “Ethereum 2.0”. In fact, there is no Ethereum 2.0 any more. The Ethereum development community has made two very important decisions:
To scale Ethereum through “rollups” rather than through trying to improve base layer scalability directly (e.g. the route taken by Solana)
To divide Ethereum 2.0 into a number of phases, and many individual upgrades, rather than delivering everything in one major release
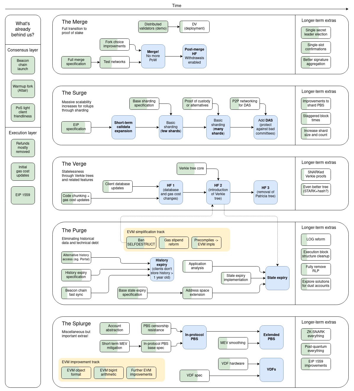
This has produced an Ethereum roadmap which is substantially more modular, and one which even has (rhyming) categories:
Phases
The Merge: Transition from Proof of Work to Proof of Stake
The Surge: Scalability increases for rollups through sharding
The Verge: Statelessness through verkle trees
The Purge: Eliminating historical Ethereum data and technical debt
The Splurge: Other important and uncategorised upgrades to Ethereum
These are “categories” with many sub-releases, rather than phases, and they will be delivered in parallel rather than sequentially. In December 2021, Vitalik provided an overview of the entire Ethereum roadmap (though it is now ~9 months out of date):

It’s worth noting that all these improvements are in service of the overall vision for Ethereum as the best settlement and data availability layer for rollups. In Vitalik’s own words, Ethereum is “all in on rollups for the short and mid-term future”. While some of these upgrades will improve base layer scalability, it is likely that by the time they are delivered, the total capacity of Ethereum rollups will have outstripped even the upgraded Ethereum execution layer by orders of magnitude.
What will be the impact of the Merge on Ethereum?
The Merge will switch Ethereum’s consensus algorithm from being “Proof of Work” to “Proof of Stake” - I recommend Coinbase’s writeup to understand the differences. Ethereum has actually been running a Proof of Stake “Beacon Chain” since late 2020, with validators reaching consensus on empty blocks. At “the merge”, this Beacon Chain will be “merged” into the existing Ethereum state as the new consensus mechanism for Ethereum transactions.

This switch will reduce Ethereum’s energy consumption by 99.95% - a huge win for sustainability and blockchain technology generally. When combined with Immutable’s additional 99.98+% reduction of on-chain gas cost through the use of zk-rollups, the total carbon impact of an Immutable trade will be less than 0.0002% of an Ethereum L1 trade - and even this small amount will be fully offset to allow NFT projects to be truly carbon neutral.
This reduction is a fantastic achievement. However, many people also believe the Merge will increase Ethereum’s scalability, or decrease transaction costs. Unfortunately, this is not true - after the merge, there will be essentially no change to the user experience of Ethereum, including transaction times or scalability. There will be a reduction in the average block time from ~13.3 seconds to 12 seconds, resulting in roughly ~10% more Ethereum block space assuming no block slots are missed.
So when will Ethereum’s base layer actually have its scalability improved? Currently, the primary scalability bottleneck on Ethereum’s total transaction processing is the cost of data availability for rollups. Therefore, the near-term (2023) scalability updates are mostly mechanisms to reduce this cost:
EIP-4844: reducing the cost of data by allowing data blobs to be stored in beacon nodes for short periods of time
Sharding: reducing the cost of data by allowing nodes to store only a subset of data
It’s important to note that (like the Merge) neither of these upgrades will have any material impact on base-layer Ethereum scalability, and they will likely only have a minor impact on gas fees. However, they will help to massively lower costs for rollup developers and users, and (closer to home) allow Immutable developers to build cheaper games without compromising security.
What will happen to my assets in the Merge?
The merge will effectively split Ethereum into two chains: the main PoS chain, and the PoW chain, which will continue with the old Ethereum consensus mechanism. Both chains will be valid from a technical perspective, and the entire state of Ethereum will be duplicated across both chains, including all assets and user balances. This means that if you currently own ETH, you will end up with an ETH balance on the PoS chain, and an ETH balance on the PoW chain. This is similar to what took place after the Ethereum Classic, Bitcoin Cash and Bitcoin Satoshi’s Vision forks.
However, although assets and state will be duplicated, many asset types will only continue to be recognised by projects on one of the two chains, including:
Stablecoins - will only be able to be converted into USD from one source chain
NFTs - games and PFP projects will only recognise one chain
Fungible tokens with off-chain utility (e.g. Binance token fee share)
Some fungible tokens with on-chain utility may retain some utility on ETHPoW. For example, a governance token on ETHPoW may govern the ETHPoW version of the DAO, without causing any major disruption to the PoS version of the DAO.
This duplication is likely to cause chaos during the early days of ETHPoW - with all stablecoins immediately worthless, all DeFi applications are likely to be immediately inundated with arbitrage activity. Exchanges will likely be extremely cautious to support any ETH PoW assets due to high volatility and potential user confusion.
Will that mean these tokens are worthless? Well, remember that all assets are worth what the purchaser will pay for them. In the past, the chain’s native asset (e.g. ETC, BSV, BCH) has retained some value, but all other forked tokens have been quickly disregarded.
At Immutable, we will only be recognising the PoS chain as canonical to protect our users and ensure there is a single source of truth for game developers building on our platform. No PoW balances will be usable or displayed on the platform, and developers will not be able to connect to the PoW chain.
What do I need to do?
If you’re an Immutable user who wishes to exclusively use the PoS chain, the short answer is nothing. Don’t send your money anywhere, don’t follow any upgrade process, don’t fall for any online tools - Ethereum will simply continue as is, with a new engine under the hood. Immutable X, and all our partner games and marketplaces, should experience no disruption. For $IMX holders, regardless of location (L1, L2, CEX etc.), no action is necessary.
However, as stated above, we will not be providing proofs or state updates on ETH PoW. As Immutable X is self-custodial, under normal conditions users would still be able to use the “escape hatch” mechanism to withdraw assets. This could produce confusing results, and lead to users being taken advantage of for no substantial benefit. To prevent this, we will be upgrading the contracts on the PoW chain to prevent escape hatch withdrawals shortly after the Merge.
This means that if you want to use your held ETH, or any other asset, on the PoW chain, you must withdraw those assets from Immutable X prior to the merge. Withdrawals can take up to 24 hours, so please ensure you initiate your withdrawal substantially before the merge (i.e. in the next 48 hours). This is similar to the path taken by StarkNet and Optimism.
If you’re a developer on Immutable, your project will continue working, with no disruption to service. However, as part of the merge, Ethereum is switching to support a new set of test networks. The Ropsten testnet (currently the dominant choice for Immutable and our partners) is being deprecated and will be shut down in Q4 2022. This will have consequences for developers building on Immutable - as we’ve shared previously, the current Ropsten test environment is being superseded by a new sandbox environment, built on the newer Goerli testnet.
Immutable will continue to support Ropsten until October 5, after which we will no longer service API requests on that environment. The new Goerli environment will arrive before September 21, and will subsequently become our primary testnet environment.
Where to from here?
The Merge is the product of years of amazing research and development from the Ethereum community. At Immutable, we are proud to be a part of that journey, and delighted to see Ethereum’s roadmap continue to help rollups onboard the next generation of web3 games to Ethereum.
Our team has been working hard to ensure our services remain undisrupted, and to reduce any risks of users being misled about any Immutable assets. Please reach out to us if you have any questions!
